精通混音技術:Brian Frost 的全球音訊體驗創新旅程 — Yamaha CL5 到 DM7 系列控台配置進化之旅
-
Live Events
-
Live Sound & Event Production
Hyland 開幕式 | 俄亥俄州克里夫蘭市克里夫蘭飯店 — 2025 年 1 月 29 日
Brian Frost 是舊金山灣區控台配置和廣播混音師,從 90 年代末期的鼓手和貝斯 DJ 到成為企業音響工程領域的傑出人物,擁有亮眼的職業生涯。他的豐富經歷展現出他對音響技術的熱愛以及全球設計創新音響體驗的天賦。
從 CL5 進化到 DM7 系列
Brian Frost 從 Yamaha CL5 轉而使用 Yamaha DM7 系列諭示著職業生涯的重要里程碑。由於已經在各領域廣泛使用 CL5 數十年,Brian 最初猶豫是否要改用 DM7。然而,當他的同事、Kinetic Audio Technology (KAT) 的負責人 Jay Clark 提出讓他在 2024 年 7 月的一場演出中使用他們新購置的 DM7-EX 時,成為轉機。
Brian 回憶道:「我的第一個想法是,我不確定 — 我正在進行這個活動的製作並進行混音和監聽,我不確定我是否想讓事情更複雜,要學習使用全新的控台。」儘管一開始態度有所保留,但在 Jay 的再三保證和支持的鼓勵下,Brian 還是決定嘗試使用 DM7。
事實證明,過渡比預期想像的更順利。Brian 發現 DM7 的介面直覺性高且使用者可以方便使用。他說:「嘗試尋找的功能最多只需要一兩分鐘,就會很直覺出現在我眼前。」雙螢幕和增加的聲道容量特別實用,可以隨時看到兩倍的資訊量。
DM7 的技術優勢
相比 CL5,DM7 在技術上有很多進步,對 Brian 進行的工作流程提供的更強大的助力:
增加聲道容量:DM7 支援多達 120 個輸入聲道和 60 個匯流排(包括 Mix 和 Matrix),而 CL5 則支援 72 個輸入聲道和 32 個匯流排(包括 Mix 和 Matrix)。數量的增加讓 Brian 可以處理更複雜的設定,且不會影響聲道實用性。
更高取樣率:DM7 以 96kHz 執行,與 CL5 的 48kHz 相較,呈現更卓越的音質。Brian 指出,「以 96k 呈現的所有音訊讓我可以極致精進技術,並呈現最佳音質。」
增強使用者介面:DM7 配備雙 12 吋觸控螢幕,提供更直覺性、更有效率的使用者體驗。「我很喜歡可以一目了然查看更多資訊的功能,這樣可以減少在螢幕間切換的必要性。」
彈性的路由和處理:DM7 提供進階路由選項和更強大的處理能力,讓 Brian 可以輕鬆進行更複雜的音響設定。調整匯流排和矩陣傳送點的功能,讓不同的音訊區域管理有了更大的彈性。
加州州長演講 | 舊金山凱悅飯店 — 2024 年 9 月 20 日
Dante 帶來的影響
Dante 的使用讓 Brian 在企業音訊工程領域有了重大的轉變。Dante 可以處理高聲道數並提供彈性的路由選項,進行明顯加速的工作流程。
Hyland 開幕式 | Erin Daughenbaugh Productions 活動,克里夫蘭飯店 — 俄亥俄州克里夫蘭,2025 年 1 月 28 日
Dante 整合
高聲道數管理:在 Hyland 的年度開幕式上,Brian 進行複雜的音響設定管理,會使用到二十個麥克風、播放設備和 DSP 單元。他利用 Dante 將所有這些組件完美整合到多個網路中,確保最優質的音訊傳輸效果。「我們擁有 Axient digital。我們以 96k 的取樣率執行 Dante。我們還為喇叭系統配備一些支援 Lake LM44 Dante 的 DSP 驅動器。「那些也是以 96k 取樣率進行」,Brian 解釋道。
大型活動的彈性路由:在超過 10,000 名與會者參加的大型主題活動中,Brian 利用 Dante 的彈性路由功能來管理各區域的音訊傳輸,包括主大廳、分組討論室和後台區域。「我喜歡配置多個矩陣。這就是我傾向使用混合的方式,而八個聲道數量對我來說限制性很高。所以現在使用有 12 個聲道的 DM7,對我來說是很大的幫助。」他指出。
加州帕圖奧圖科技活動 | Smorgasboard Productions - 2025 年 2 月 27 日
多台音響設備的互通性:為了推出備受矚目的作品,Brian 使用 Dante 整合 DM7 控台與 Rio D2 I/O 單元和外部 DSP 處理器。這種設定讓他可以精確控制音響環境,確保完美的展示效果。他提到:「我透過 RME Digiface Dante 以 96 的取樣率現場播放。」更凸顯各種音響設備的完美整合。
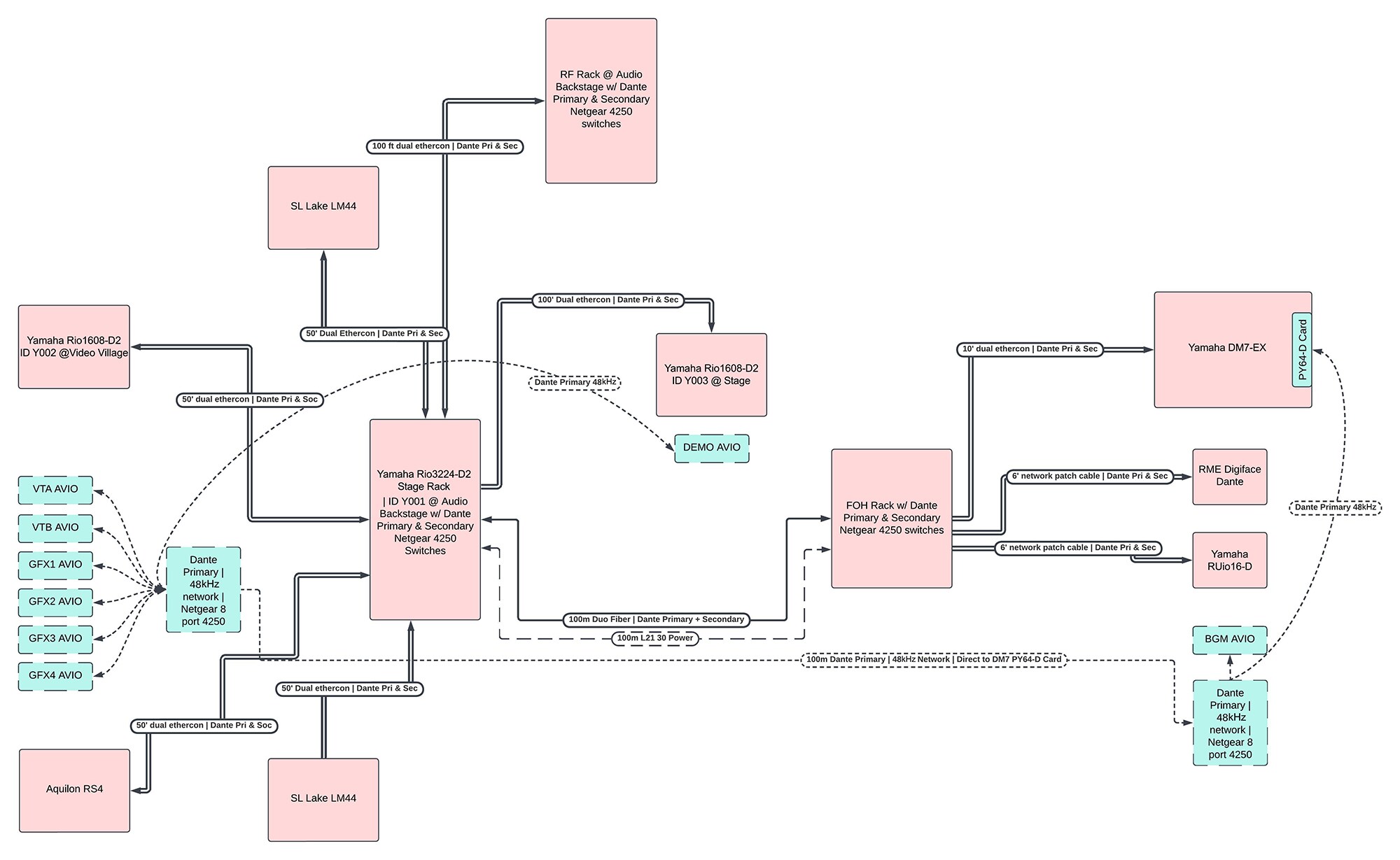
網路管理與故障排除:管理以不同取樣率執行的獨立 Dante 網路一開始確實是一種挑戰。Brian 描述了整個過程:「整個 Dante 網路以 96k 的取樣率執行,但還另外佩佩完全獨立的 Dante 網路以 48k 的取樣率執行。」使用 Dante 控制器和精心規劃後,Brian 成功使用配置 SRC 的 PY64-D Dante 擴充卡管理了這些網路,進行可以順暢執行並展現優質的音響傳輸效果。
Hyland 開幕式活動的 Dante 工作流程圖中,紅色的音訊資產以 96kHz 取樣率執行,而藍色的音訊資產以 48kHz 取樣率執行。這些網路獨立運作,唯一的接觸點是 PY64-D Dante 卡。因此音響系統可以整合 48kHz AVIO 的視訊,同時保留系統的其餘部分在 96kHz。
結論
Brian Frost 從 CL5 改用 Yamaha DM7,以及在企業音響工程對 Dante 的創新使用,真正凸顯他優異的適應能力和對知識的渴望。他在工作流程中完美融入尖端技術,提升了他的技術實力,更強化了他身為該領域開拓者的聲譽。
Brian 的經歷對於有抱負的音響專業人士來說無疑是一種鼓勵。完美證明了,只要滿懷熱情、奉獻精神和突破界限的渴望,人們就能在不斷進化的音響工程世界中,享有非凡的成功果實並提供令人難忘的音響體驗。
地點
美國




